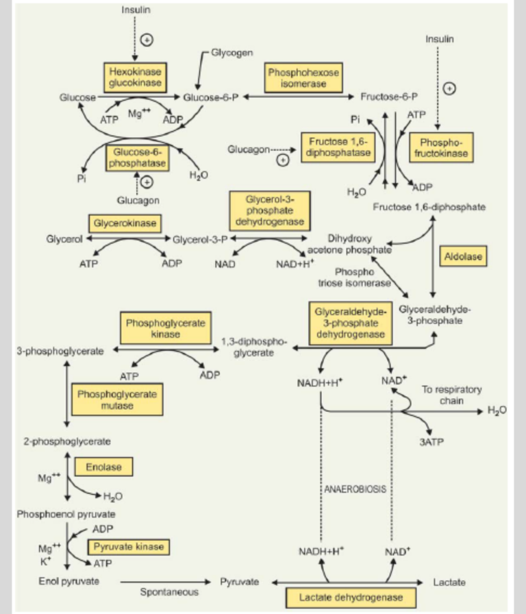
July 1, 2020Glycolysis Pathway: Steps, Regulation, Inhibitors-NotesMedIntroduction of Glycolysis: The term glycolysis is derived from the…